Генератор свободной энергии: схемы, инструкции, описание
Универсальное применение электроэнергии во всех сферах человеческой деятельности сопряжено с поисками бесплатного электричества. Из-за чего новой вехой в развитии электротехники стала попытка создать генератор свободной энергии, который позволили бы значительно удешевить или свести к нулю затраты на получение электроэнергии. Наиболее перспективным источником для реализации этой задачи является свободная энергия.
Что представляет собой свободная энергия?
Термин свободной энергии возник во времена широкомасштабного внедрения и эксплуатации двигателей внутреннего сгорания, когда проблема получения электрического тока напрямую зависела от затрачиваемых для этого угля, древесины или нефтепродуктов. Поэтому под свободной энергией понимается такая сила, для добычи которой нет необходимости сжигать топливо и, соответственно, расходовать какие-либо ресурсы.
Первые попытки научного обоснования возможности получения бесплатной энергии были заложены Гельмгольцем, Гиббсом и Теслой. Первый из них разработал теорию создания системы, в которой вырабатываемая электроэнергия должна быть равной или больше затрачиваемой для начального пуска, то есть получения вечного двигателя. Гиббс высказал возможность получения энергии при протекании химической реакции настолько длительной, чтобы этого хватало для полноценного электроснабжения. Тесла наблюдал энергию во всех природных явлениях и высказал теорию о наличии эфира – субстанции, пронизывающей все вокруг нас.
Сегодня вы можете наблюдать реализацию этих принципов для получения свободной энергетики в бестопливных генераторах. Некоторые из них давно встали на службу человечеству и помогают получать альтернативную энергетику из ветра, солнца, рек, приливов и отливов. Это те же солнечные батареи, ветрогенераторы, гидроэлектростанции, которые помогли обуздать силы природы, находящиеся в свободном доступе. Но наряду с уже обоснованными и воплощенными в жизнь генераторами свободной энергии существуют концепции бестопливных двигателей, которые пытаются обойти закон сохранения энергии.
Проблема сохранения энергии
Главный камень преткновения в получении бесплатного электричества – закон сохранения энергии. Из-за наличия электрического сопротивления в самом генераторе, соединительных проводах и в других элементах электрической сети, согласно законов физики, происходит потеря выходной мощности. Энергия расходуется и для ее пополнения требуется постоянная подпитка извне или система генерации должна создавать такой избыток электрической энергии, чтобы ее хватало и для питания нагрузки, и для поддержания работы генератора. С математической точки зрения генератор свободной энергии должен иметь КПД более 1, что не укладывается в рамки стандартных физических явлений.
Схема и конструкция генератора Теслы
Никола Тесла стал открывателем физических явлений и создал на их основе многие электрические приборы, к примеру, трансформаторы Тесла, которые используются человечеством, и по сей день. За всю историю своей деятельности он запатентовал тысячи изобретений, среди которых есть не один генератор свободной энергии.
Рис. 1: Генератор свободной энергии Тесла
Посмотрите на рисунок 1, здесь приведен принцип получения электроэнергии при помощи генератора свободной энергии, собранного из катушек Тесла. Это устройство предполагает получение энергии из эфира, для чего катушки, входящие в его состав настраиваются на резонансную частоту. Для получения энергии из окружающего пространства в данной системе необходимо соблюдать следующие геометрические соотношения:
- диаметр намотки;
- сечения провода для каждой из обмоток;
- расстояние между катушками.
Сегодня известны различные варианты применения катушек Тесла в конструкции других генераторов свободной энергии. Правда, каких-либо значимых результатов их применения добиться, еще не удалось. Хотя некоторые изобретатели утверждают обратное, и держат результат своих разработок в строжайшей тайне, демонстрируя лишь конечный эффект работы генератора. Помимо этой модели известны и другие изобретения Николы Теслы, которые являются генераторами свободной энергии.
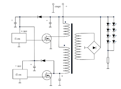
Генератор свободной энергии на магнитах
Эффект взаимодействия магнитного поля и катушки широко применяется в магнитных двигателях. А в генераторе свободной энергии этот принцип применяется не для вращения намагниченного вала за счет подачи электрических импульсов на обмотки, а для подачи магнитного поля в электрическую катушку.
Толчком к развитию данного направления стал эффект, полученный при подаче напряжения на электромагнит (катушку намотанную на магнитопровод). При этом находящийся поблизости постоянный магнит притягивается к концам магнитопровода и остается притянутым даже после отключения питания от катушки. Постоянный магнит создает в сердечнике постоянный поток магнитного поля, которое будет удерживать конструкцию до тех пор, пока ее не оторвут физическим воздействием. Этот эффект был применен в создании схемы генератора свободной энергии на постоянных магнитах.
Рис. 2. Принцип действия генератора на магнитах
Посмотрите на рисунок 2, для создания такого генератора свободной энергии и питания от него нагрузки необходимо сформировать систему электромагнитного взаимодействия, которая состоит из:
- пусковой катушки (I);
- запирающей катушки (IV);
- питающей катушки (II);
- поддерживающей катушки (III).
Также в схему входит управляющий транзистор VT, конденсатор C, диоды VD, ограничительный резистор R и нагрузка ZH.
Данный генератор свободной энергии включается посредством нажатия кнопки «Пуск», после чего управляющий импульс подается через VD6 и R6 на базу транзистора VT1. При поступлении управляющего импульса транзистор открывается и замыкает цепь протекания тока через пусковые катушки I. После чего электрический ток протечет по катушкам I и возбудит магнитопровод, который притянет постоянный магнит. По замкнутому контуру магнитосердечника и постоянного магнита будут протекать силовые линии магнитного поля.
От протекающего магнитного потока в катушках II, III, IV наводится ЭДС. Электрический потенциал от IV катушки подается на базу транзистора VT1, создавая управленческий сигнал. ЭДС в катушке III предназначена для поддержания магнитного потока в магнитопроводах. ЭДС в катушке II обеспечивает электроснабжение нагрузки.
Камнем преткновения в практической реализации такого генератора свободной энергии является создание переменного магнитного потока. Для этого в схеме рекомендуется установить два контура с постоянными магнитами, в которых силовые линии имеют встречное направление.
Кроме вышеприведенного генератора свободной энергии на магнитах сегодня существует ряд схожих устройств конструкции Серла, Адамса и других разработчиков, в основе генерации которых лежит использование постоянного магнитного поля.
Последователи Николы Теслы и их генераторы
Посеянные Теслой семена невероятных изобретений породили в умах соискателей неутолимую жажду воплотить в реальность фантастические идеи создания вечного двигателя и отправить механические генераторы на пыльную полку истории. Наиболее известные изобретатели использовали принципы изложенные Николой Тесла в своих устройствах. Рассмотрим наиболее популярные из них.
Лестер Хендершот
Хендершот развивал теорию о возможности использования магнитного поля Земли для генерации электроэнергии. Первые модели Лестер представил еще в 1930-х годах, но они так и не были востребованы его современниками. Конструктивно генератор Хендершота состоит из двух катушек со встречной намоткой, двух трансформаторов, конденсаторов и подвижного соленоида.
Рис. 3: общий вид генератора Хендершота
Работа такого генератора свободной энергии возможна только при его строгой ориентации с севера на юг, поэтому для настройки работы обязательно используется компас. Намотка катушек выполняется на деревянных основаниях с разнонаправленной намоткой, чтобы снизить эффект взаимной индукции (при наведении в них ЭДС, в обратную сторону ЭДС наводится не будет). Помимо этого катушки должны настраиваться резонансным контуром.
Джон Бедини
Свой генератор свободной энергии Бедини представил в 1984 году, особенностью запатентованного устройства был энерджайзер – устройство с постоянным вращающимся моментом, которое не теряет оборотов. Такой эффект был достигнут за счет установки на диск нескольких постоянных магнитов, которые при взаимодействии с электромагнитной катушкой создают в ней импульсы и отталкиваются от ферромагнитного основания. Благодаря чему генератор свободной энергии получал эффект самозапитки.
Более поздние генераторы Бедини стали известны за счет одного школьного эксперимента. Модель оказалась значительно проще и не представляла собой чего-то грандиозного, но она смогла выполнять функции генератора свободного электричества порядка 9 дней без помощи извне.
Рис. 4: принципиальная схема генератора Бедини
Посмотрите на рисунок 4, здесь приведена принципиальная схема генератора свободной энергии того самого школьного проекта. В ней используются следующие элементы:
- вращающийся диск с несколькими постоянными магнитами (энерджайзер);
- катушка с ферромагнитным основанием и двумя обмотками;
- аккумулятор (в данном примере он был заменен на батарейку 9В);
- блок управления из транзистора (Т), резистора (Р) и диода (Д);
- токосъем организован с дополнительной катушки, питающей светодиод, но можно производить питание и от цепи аккумулятора.
С началом вращения постоянные магниты создают магнитное возбуждение в сердечнике катушки, которое наводит ЭДС в обмотках выходных катушек. За счет направления витков в пусковой обмотке ток начинает протекать, как показано на рисунке ниже через пусковую обмотку, резистор и диод.
Рис. 5: начало работы генератора Бедини
Когда магнит находится непосредственно над соленоидом, сердечник насыщается и запасенной энергии становится достаточно для открытия транзистора Т. При открытии транзистора, ток начинает протекать и в рабочей обмотке, осуществляющей подзаряд аккумулятора.
Рисунок 6: запуск обмотки подзаряда
Энергии на этом этапе становится достаточно для намагничивания ферромагнитного сердечника от рабочей обмотки, и он получает одноименный полюс с находящимся над ним магнитом. Благодаря магнитному полюсу в сердечнике, магнит на вращающемся колесе отталкивается от этого полюса и ускоряет дальнейшее движение энерджайзера. С ускорением движения импульсы в обмотках возникают все чаще, и светодиод с мигающего режима переходит в режим постоянного свечения.
Увы, такой генератор свободной энергии не является вечным двигателем, на практике он позволил системе работать в десятки раз дольше, чем она смогла бы функционировать на одной батарейке, но со временем все равно останавливается.
Тариель Капанадзе
Капанадзе разрабатывал модель своего генератора свободной энергии в 80 — 90-х годах прошлого века. Механическое устройство основывалось на работе усовершенствованной катушки Тесла, как утверждал сам автор, компактный генератор мог питать потребители мощностью в 5 кВт. В 2000-х генератор Капанадзе промышленных масштабов на 100 кВт попытались построить в Турции, по техническим характеристикам ему для пуска и работы требовалось всего 2 кВт.
Рис. 7: принципиальная схема генератора Капанадзе
На рисунке выше приведена принципиальная схема генератора свободной энергии, но основные параметры схемы остаются коммерческой тайной.
Практические схемы генераторов свободной энергии
Несмотря на большое количество существующих схем генераторов свободной энергии совсем немногие из них могут похвастаться реальными результатами, которые можно было бы проверить и повторить в домашних условиях.
Рис. 8: рабочая схема генератора Тесла
На рисунке 8 выше приведена схема генератора свободной энергии, которую вы можете повторить в домашних условиях. Этот принцип был изложен Николой Тесла, для его работы используется металлическая пластина, изолированная от земли и расположенная на какой-либо возвышенности. Пластина является приемником электромагнитных колебаний в атмосфере, сюда входит достаточно широкий спектр излучений (солнечных, радиомагнитных волн, статического электричества от движения воздушных масс и т.д.)
Приемник подключается к одной из обкладок конденсатора, а вторая обкладка заземляется, что и создает требуемую разность потенциалов. Единственным камнем преткновения к его промышленной реализации является необходимость изолировать на возвышенности пластину большой площади для питания хотя бы частного дома.
Современный взгляд и новые разработки
Несмотря на повсеместную заинтересованность созданием генератора свободной энергии, вытеснить с рынка классический способ получения электроэнергии они еще не могут. Разработчикам прошлого, выдвигавшим смелые теории по поводу значительного удешевления электроэнергии, не хватало технического совершенства оборудования или параметры элементов не могли обеспечить надлежащего эффекта. А благодаря научно-техническому прогрессу человечество получает все новые и новые изобретения, которые делают уже осязаемым воплощение генератора свободной энергии. Следует отметить, что сегодня уже получены и активно эксплуатируются генераторы свободной энергии, работающие на силе солнце и ветра.
Но, в то же время, в интернете вы можете встретить предложения о приобретении таких устройств, хотя в большинстве своем это пустышки, созданные с целью обмануть неосведомленного человека. А небольшой процент реально работающих генераторов свободной энергии, будь то на резонансных трансформаторах, катушках или постоянных магнитах, может справляться лишь с питанием маломощных потребителей, обеспечить электроэнергией, к примеру, частный дом или освещение во дворе они не могут. Генераторы свободной энергии – перспективное направление, но их практическая реализация все еще не воплощена в жизнь.
EnergyScience.ru – альтернативная энергия
Альтернативные источники энергии
- Темы без ответов
- Активные темы
- Поиск
- Наша команда
Преобразователь энергии от ЧИПА
- Перейти на страницу:
![]()
Re: Бестопливный генератор Капанадзе
Сообщение WILL » 02 янв 2018, 20:24
![]()
Re: Бестопливный генератор Капанадзе
Сообщение WILL » 02 янв 2018, 23:10
АвтоЧИП, говорил о некой магнитной волне, возникающей при работе этой схмы. Я как раз думал как полученные в моих опытах магнитные заряды в десятки “ампер” закинуть на нагрузку. Эта схема дает ответ, как именно.
Так что смысл в этой схеме есть, именно в узле накачки.
Можно сказать что ноги этой схемы ростут еще с твоих опытов, но маловероятно что автоЧИП их видел.
![]()
Re: Бестопливный генератор Капанадзе
Сообщение Alvis » 05 янв 2018, 02:22
Привет ребята. На счет схемы Чипа. Провел несколко эксов, ослогр. выкладывал на странике. Могу сказать эфект есть и положительный. Игрался только: транс 230/24 диодный мост, ключь на биполярнике, резонатор и бифиляр. Сигналы на ключь подавал с генератора через разд. транс. Одним концом осцил. став на бифиляр наблюдается знаменитые “рыбки”, притронув рукой сильно кусается.
Значит так, что касается элементной базы, перепробовал разные ключи как биполярные так и полевые, диоды тоже менял. Кстати луче всех работал КТ805. Сделал вывод, нужны фаст или ултрафаст диоды и транзисторы, чтоб получить как можно круче фронты нарезки полупер. синусойды. Генератор, скважностью, настраивается так чтоб когда импульс нарезки идет вниз не должен доходить до нуля, в этот момент ключ закрывается и полуется резкий скачок имрульс которого будет гораздо выше того места синусойды где только что был прерван, что хорошо видно на осцилке. Таким образом система находится какбы в приподнятом состоянии, ток один против другого протекать неможет, т.е. возникают импульсные участки и если по класике ,идет эмисия а на самом деле образуется система с двумя несиметричными вихрями, получается U-2U-“минус“ а это что? Это уже пахнет СЕ. Идем дальше. Значит таким образом мы толкаем частицы, толкнули – сняли, толкнули – сняли, или поменяли ее направление (импульс) как бы все по Нютоновски и ничего тут нет. Но Нютон ничего несказал про врашчающую частицу. На движение частицы энергию тратим на смену вектора тратим, на вращение энергия НЕТРАТИТСЯ, но при отдаче (съеме) учитываем совокупность энергий. Как получаем вращение? Просто – контур зогоняем в резонанс. Значит резонатор у нас должен находится в состоянии резонанса, таким образом вокруг его раскручиваем среду(частицы). В контуре получаем 3-и частоты, это – частота резонатора (МГц), частота генератора накачки (кГц, гармоника резонатора) ну и 50Гц. И по мимо всего этого в резонаторе имеем высокий потенциал, значит имеем поле крутящиеся частиц с высоким потенциалом. Просто идеалные условия для СЕ генератора.
Дальше, значит наши частицы с высоким потенциалом крутится с бешеной скоростью, растояние между ними увеливаетсянам (на вращение частиц мы ничего непотратили) тепер надо зобрать эту энергию вращения. И тут приходит момент когда контуру прерывается(почти, выше писал, нарезка)питание все вращающиеся частицы поперли в сторону резонатора создавая МОЩНУЮ магнитную волну , а на их пути мы же поставили бифиляр который и забирает ету энергию вращения. Вот и весь принцип Капанадзе. А если создать йонизацию тогда вобще можно говорить не о киловатах, а о десятках и даже сотнях квт. Вот и все. Я этот эфект поймал и он будет работать. Пока заказал детали, как только наши любимые китайцы пришлют продолжу и обезательно вам расскажу.
Извините за ошибки посколку Русский язык не является моим родным языком.
Re: Бестопливный генератор Капанадзе
Сообщение KORNEY » 05 янв 2018, 03:26
![]()
Re: Бестопливный генератор Капанадзе
Сообщение WILL » 05 янв 2018, 03:52
Привет ребята. На счет схемы Чипа. Провел несколко эксов, ослогр. выкладывал на странике. Могу сказать эфект есть и положительный. Игрался только: транс 230/24 диодный мост, ключь на биполярнике, резонатор и бифиляр. Сигналы на ключь подавал с генератора через разд. транс. Одним концом осцил. став на бифиляр наблюдается знаменитые “рыбки”, притронув рукой сильно кусается.
Значит так, что касается элементной базы, перепробовал разные ключи как биполярные так и полевые, диоды тоже менял. Кстати луче всех работал КТ805. Сделал вывод, нужны фаст или ултрафаст диоды и транзисторы, чтоб получить как можно круче фронты нарезки полупер. синусойды. Генератор, скважностью, настраивается так чтоб когда импульс нарезки идет вниз не должен доходить до нуля, в этот момент ключ закрывается и полуется резкий скачок имрульс которого будет гораздо выше того места синусойды где только что был прерван, что хорошо видно на осцилке. Таким образом система находится какбы в приподнятом состоянии, ток один против другого протекать неможет, т.е. возникают импульсные участки и если по класике ,идет эмисия а на самом деле образуется система с двумя несиметричными вихрями, получается U-2U-“минус“ а это что? Это уже пахнет СЕ. Идем дальше. Значит таким образом мы толкаем частицы, толкнули – сняли, толкнули – сняли, или поменяли ее направление (импульс) как бы все по Нютоновски и ничего тут нет. Но Нютон ничего несказал про врашчающую частицу. На движение частицы энергию тратим на смену вектора тратим, на вращение энергия НЕТРАТИТСЯ, но при отдаче (съеме) учитываем совокупность энергий. Как получаем вращение? Просто – контур зогоняем в резонанс. Значит резонатор у нас должен находится в состоянии резонанса, таким образом вокруг его раскручиваем среду(частицы). В контуре получаем 3-и частоты, это – частота резонатора (МГц), частота генератора накачки (кГц, гармоника резонатора) ну и 50Гц. И по мимо всего этого в резонаторе имеем высокий потенциал, значит имеем поле крутящиеся частиц с высоким потенциалом. Просто идеалные условия для СЕ генератора.
Дальше, значит наши частицы с высоким потенциалом крутится с бешеной скоростью, растояние между ними увеливаетсянам (на вращение частиц мы ничего непотратили) тепер надо зобрать эту энергию вращения. И тут приходит момент когда контуру прерывается(почти, выше писал, нарезка)питание все вращающиеся частицы поперли в сторону резонатора создавая МОЩНУЮ магнитную волну , а на их пути мы же поставили бифиляр который и забирает ету энергию вращения. Вот и весь принцип Капанадзе. А если создать йонизацию тогда вобще можно говорить не о киловатах, а о десятках и даже сотнях квт. Вот и все. Я этот эфект поймал и он будет работать. Пока заказал детали, как только наши любимые китайцы пришлют продолжу и обезательно вам расскажу.
Извините за ошибки посколку Русский язык не является моим родным языком.
Это имплозивная накачка, типо взрыв наоборот, на этом принципе работает турбины Тесла и воронки Шаубергера, а это электрический вариант.
Ждём от вас осциллограмм и фото или видео собранного макета. Очень интересно.
![]()
Re: Бестопливный генератор Капанадзе
Сообщение WILL » 05 янв 2018, 03:53
![]()
Re: Бестопливный генератор Капанадзе
Сообщение Nikola » 05 янв 2018, 11:51
![]()
Re: Бестопливный генератор Капанадзе
Сообщение Nikola » 05 янв 2018, 14:05
![]()
Re: Бестопливный генератор Капанадзе
Сообщение Alvis » 05 янв 2018, 14:57
![]()
Re: Бестопливный генератор Капанадзе
Сообщение Alvis » 05 янв 2018, 15:02
![]()
Re: Бестопливный генератор Капанадзе
Сообщение Nikola » 05 янв 2018, 15:21
![]()
Re: Бестопливный генератор Капанадзе
Сообщение Alvis » 05 янв 2018, 16:08

Подразделы
355 Сообщений
1 Тем
Последний ответ от Владимир
в [Pavel600] Трансформатор.
24.06.2017, 18:16:40
3117 Сообщений
6 Тем
Последний ответ от victordok
в [Уровень №1] Генератор, .
09.08.2019, 20:53:37

(2 просматривают)4827 Сообщений
8 Тем
Последний ответ от Izobretatelr
в [Основная ветка] Генерат.
25.01.2020, 19:46:03


11 Сообщений
1 Тем
Последний ответ от Asassin32
в Магнитный двигатель
22.02.2018, 21:04:57
Принцип домино или видео-инструкция по сборке генератора СЕ от kulibin8
931 Сообщений
2 Тем
Последний ответ от magnum
в Принцип домино или видео.
21.06.2015, 15:31:55
45 Сообщений
1 Тем
Последний ответ от Alexsandr
в Воздух как источник элек.
03.01.2016, 21:13:36
182 Сообщений
3 Тем
Последний ответ от fahri
в [PReva] Индукционный рез.
15.03.2018, 06:50:25
129 Сообщений
6 Тем
Последний ответ от ignatt
в Самый простой источник С.
17.12.2015, 04:32:01
88 Сообщений
1 Тем
Последний ответ от PReva
в [PReva] Магнито-электрич.
21.10.2018, 22:50:01
7 Сообщений
1 Тем
Последний ответ от paracels13
в TESLA+RONALD BRANDT
27.06.2014, 07:07:56
| Тема / Автор | Ответов / Просмотров | Последний ответ ![]() | ||
|---|---|---|---|---|
| 0 Пользователей и 2 Гостей просматривают этот раздел. | ||||
![]() | ![]() | 225 Ответов 65091 Просмотров | 12.02.2020, 09:34:39 от rakarskiy | |
![]() | ![]() | 68 Ответов 9625 Просмотров | 06.11.2017, 09:51:16 от habib1 | |
![]() | ![]() | 7 Ответов 4598 Просмотров | 20.12.2016, 17:47:59 от vadimhew | |
![]() | ![]() | 25 Ответов 43957 Просмотров | 04.10.2016, 19:38:12 от Кудесник | |
![]() | ![]() | 4 Ответов 3482 Просмотров | 03.01.2016, 16:28:11 от Alexsandr | |
![]() | ![]() | 113 Ответов 22199 Просмотров | 16.10.2015, 21:22:53 от niki56 | |
![]() | ![]() | 106 Ответов 20887 Просмотров | 12.08.2015, 22:06:38 от Solik | |
![]() | ![]() | 24 Ответов 12356 Просмотров | 24.05.2015, 10:55:16 от AHDPEI | |
![]() | ![]() | 4 Ответов 2834 Просмотров | 29.01.2020, 15:46:41 от AndX | |
![]() | ![]() | 39 Ответов 23195 Просмотров | 20.08.2019, 20:13:56 от rkv | |
![]() | ![]() | 4 Ответов 4987 Просмотров | 28.08.2018, 14:12:16 от fghtkm | |
![]() | | 1 Ответов 1041 Просмотров | 17.08.2018, 22:23:54 от Реклатс | |
![]() | ![]() | 102 Ответов 26957 Просмотров | 01.02.2018, 11:22:49 от goha | |
![]() | ![]() | 1 Ответов 1161 Просмотров | 31.05.2016, 12:52:15 от Святослав.. | |
![]() | ![]() | 4 Ответов 2136 Просмотров | 29.02.2016, 18:32:09 от Mehanikc | |
![]() | ![]() | 4 Ответов 4990 Просмотров | 20.12.2015, 14:19:56 от Pavel600 | |
![]() | ![]() | 17 Ответов 21526 Просмотров | 05.11.2015, 19:12:44 от Musmir | |
![]() | ![]() | 2 Ответов 2077 Просмотров | 17.10.2015, 17:55:10 от experienced2 | |
![]() | ![]() | 1 Ответов 2603 Просмотров | 21.08.2015, 14:19:31 от Святослав.. | |
![]() | ![]() | 29 Ответов 7495 Просмотров | 08.08.2015, 14:25:27 от Владимир | |
![]() | ![]() | 80 Ответов 15780 Просмотров | 01.02.2015, 11:12:37 от sergyarovoy | |
![]() | ![]() | 10 Ответов 5800 Просмотров | 06.09.2014, 11:25:48 от Vladimus | |
![]() | ![]() | 41 Ответов 25844 Просмотров | 21.04.2013, 11:32:53 от labs | |
![]() | ![]() | 1 Ответов 5303 Просмотров | 29.11.2012, 20:23:33 от Flet | |
Обычная тема
Популярная тема (более 10 ответов)
Очень популярная тема (более 15 ответов)
Заблокированная тема
Прикрепленная тема
Голосование
Генераторы
Все про генераторы
Се генераторы последние данные
Наиболее распространенные приемы получения электрической энергии характеризуются одним существенным недостатком, состоящим в их чрезмерной связи с вырабатывающим ЭДС источником. И даже известные под названием «альтернативные» способы ее добычи (из солнца, ветра или магнитного поля Земли), благодаря которым удается извлекать энергию прямо из окружающей среды, не лишены этого недостатка (фото ниже).

В определенный момент даже самые неэффективные способы получения электричества рано или поздно заканчиваются, что требует от исследователей совершенно новых подходов к поиску его источников. Именно поэтому особо пристальное внимание сегодня уделяется таким устройствам для ее получения, каким является генератор с самозапиткой (его описанию посвящен отдельный раздел).
Источники свободной энергии
К категории новейших типов генераторов (включая уже представленное выше устройство) можно отнести следующие оригинальные конструкции:
- Изделия, известные под названием генератора свободной энергии Николы Тесла;
- Приборы генерации электрической ЭДС, извлекаемой из вакуумного и магнитного полей (в них также может применяться самозапитка);
- Мало изученные и перспективные «радиантные» генераторы.
Большинство энтузиастов новых схемных решений до сих пор увлечены идеями великого Николы Тесла, в частности, его нестандартным подходом к скрытым энергиям э/магнитного поля.
Целый ряд устройств, по общепринятой классификации имеющих отношение к источникам свободной энергии, подразделяется на следующие типы:
- Относящиеся к радиантным источникам, а также схожие с ними приборы;
- Системы, работающие по принципу блокинг-генератора с самозапиткой, укомплектованные специальными магнитами (так называемый «трансгенератор», внешний вид которого представлен на рисунке ниже);

- Устройства, известные под названием «тепловые насосы», функционирующие за счет разницы в прогреве различных сред;
- Приборы, работающие по принципу вихревого поля (генератор Потапова);
- Агрегаты, действующие на основе электролиза водных растворов.
Из всех перечисленных выше вариантов наиболее перспективно и интересно для многих естествоиспытателей ознакомление с системой, функционирующей за счет использования радиантных полей.
Типы радиантных генераторов
Рассматриваемые здесь виды энергии, получаемой в электрогенераторах, относятся к категории классических проявлений свойств эфира, а используемые при этом приборы отличаются одной особенностью. Последняя заключается в том, что любая такая схема не полностью расходует всю поступающую энергию на внутренние нужды, а собирает (накапливает) ее и в той или иной мере, возвращает обратно.
К числу хорошо известных устройств, работающих по схожему принципу преобразования, относятся следующие агрегаты:
- Трансмиттерный усилительный прибор Тесла;
- Устройства, известные больше как генераторы се;
- Устройство, названное по имени изобретателя Т. Генри Моррея;
- Широко распространенные блокинг-генераторные системы типа «бтг».
Любой новый генератор энергии, появившийся в результате прорыва в инженерной мысли, каким бы необычным он ни казался, все равно будет отнесен к классу одного из перечисленных выше образцов. Рассмотрим их возможные модификации более подробно.
Трансмиттер-усилитель Тесла
Так называемый «трансмиттер-усилитель» представляет собой обычный трансформатор плоской формы. Для получения требуемого результата его подключают к внешнему источнику с помощью сборки, набранной из электролитических конденсаторов с системой разрядников.
Особенностью этого устройства является возможность генерировать стоячую волну, как разновидность электромагнитной энергии (её также относят к радиантной форме). А проявляется ее уникальность в том, что она может распространяться в эфире, ничуть не ослабевая с расстоянием.
Заветная мечта Тесла – использовать эту разновидность свободной энергии с целью эфирной передачи электрической энергии на очень далекие расстояния. Но большинству его проектов, к большому сожалению, не суждено было воплотиться в жизнь, поскольку после смерти изобретателя все его расчёты и документы где-то затерялис. Схема спроектированного им генераторного устройства, работающая не на магнитах, приводится на рисунке ниже.

Как оказалось, копирование этих проектов не всегда давало нужный эффект и приводило лишь к повторению еще сырых схемных решений. Большинство попыток экспериментаторов, пытавшихся своими руками изготовить устройство с большим усилением, не были удачными. В результате этих попыток на его выходе удавалось получить напряжения, достигающие сотен киловольт (при минимуме подкачки электроэнергии).
Генераторы СЕ
При работе особых видов генераторов, известных под обозначением се, используется тот же радиантный принцип получения энергии, генерируемой в результате автоматически поддерживаемых автоколебаний (то есть не требующий посторонней подкачки). После запуска устройства в работу поступление новых порций энергии происходит за счёт использования возможностей магнитного поля Земли.
Обратите внимание! На разных широтах этот генератор будет работать по-разному из-за различия в интенсивности этого поля.
У любого исполнителя, взявшегося изготовить это изделие своими руками с питанием от стандартного АКБ, появляется возможность направлять избыток энергии для подзарядки этого же аккумулятора (рисунок ниже).

Генератор СЕ (схема)
Одной из разновидностей такого устройства является трансгенератор, большинство образцов которого при своей работе использует подпитку от магнитного поля Земли. Его линии с различной величиной напряженности пронизывают э/м поле трансформаторных обмоток и способствуют поддержанию незатухающих колебаний. Само это устройство достаточно просто в исполнении, так что практически каждый желающий сможет собрать его своими руками.
За счёт комбинированного использования возможностей специальных устройств на постоянных магнитах и генераторных систем типа се, удается сконструировать еще один класс приборов этого типа, а именно – блокинг-генераторы (рисунок ниже).

Одной из разновидностей рассмотренной выше системы является так называемый «ротовертер» (дословно с английского «RotoVerter»), в котором магниты заменены трёхфазными электродвигателями. В этих системах, кроме того, часть выходной электрической энергии может быть применена для повторного использования.
Эту схему уже удалось собрать нескольким независимым экспериментаторам, которые подтвердили с достоверностью, что она производит больше энергии, чем это требуется для работы.
Вихревые устройства и ХЯС
При рассмотрении свободных источников нельзя не коснуться систем особого типа, способных генерировать тепловую энергию с КПД, превышающим 100%. Под эту категорию подходит уже знакомый читателю генератор Потапова.
Принцип действия этого прибора основан на взаимодействии параллельно движущихся потоков какой-либо жидкости (воды, например) и может быть проиллюстрирован расположенным ниже рисунком, на котором представлена схема генератора.

Схема генератора Потапова
Из схемы видно, что требуемый напор водного потока создается посредством центробежного насоса, который под давлением направляет её в патрубок (2). По мере своего спиралевидного продвижения вдоль стенок прибора (1) поток попадает в район отражающего конуса (4) и разделяется в нем на две ветви.
Одновременно с этим нагретая наружная область потока вновь возвращается в сторону насоса, а его внутренняя часть сталкивается с конусообразным препятствием и, отражаясь от него, образует завихрения меньшего размера. Оно направляется прямо во внутреннюю полость исходного вихревого образования, после чего отводится в выходное отверстие (3) с подсоединенной отопительной камерой.
Вследствие всех описанных выше явлений наблюдается эффект теплопередачи, происходящей за счет энергетического обмена завихрений.
Дополнительная информация. По причине отсутствия в системе каких-либо механических и трущихся узлов ее КПД может достигать значительной величины.
Для того чтобы попытаться собрать такой преобразователь своими руками, потребуется специальное фрезерное оборудование, так что сделать это в домашних условиях не представляется возможным.
Известен еще один подход к получению несвязанных энергий, предполагающий привлечение для этих целей ядерной энергетики и так называемого холодного синтеза. Понятно, что этот вариант реализуем лишь в рамках санкционированных правительством государственных программ.
Для проведения таких экспериментов потребуются огромные материальные затраты, связанные с арендой действующих реакторов и ускорителей, создающих оптимальные условия с высокой концентрацией магнитного поля. Основная сложность, с которой сталкиваются ученые при проведении холодного синтеза ядер (ХЯС), заключается в проблеме поддержания реакций деления без подвода энергии от сторонних источников.
В заключение отметим, всем кто хоть раз пытался собрать такие генераторы своими руками должно быть известно, что сделать это не совсем просто. Основным условием успешной сборки этих агрегатов является точное следование всем приводимым в технической документации требованиям и рекомендациям.
Видео
СЕ генераторы последние данные
“Наш мир погружен в огромный океан энергии, мы летим в бесконечном пространстве с непостижимой скоростью. Всё вокруг вращается, движется – всё энергия. Перед нами грандиозная задача – найти способы добычи этой энергии. Тогда, извлекая её из этого неисчерпаемого источника, человечество будет продвигаться вперёд гигантскими шагами” Никола Тесла (1891)
воскресенье, 9 августа 2015 г.
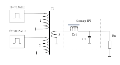
Двухчастотные генераторы СЕ
Долго ждал объяснения принципа работы фонариков от Акулы, но его все нет. Не пойму почему так упорно не хочет рассказывать Поэтому я сам постараюсь раскрыть секрет, думаю он на меня не обидеться.
начнем по порядку. Давно проводил вот такой опыт: Два генератора (70-100kHz),(рис. 1) с ключей идет выход на две разные обмотки одного трансформатора. Разность частот подбирается примерно 50-100 Hz. С выходной обмотки, которая имеет соотношение витков межу первичными и выходной 7:1 поступает на фильтр низких частот с частотой пропускания примерно 0- 500Hz. При определенном подборе частот нагрузка (проволочные резисторы) не влияла на потребляемый ток и резонансные процессы в трансформаторе.
Вот что получается, в трансформаторе происходит биения частот и образуется множество частот. Основные частоты f1, f2 и f3. Где f3 частота разности f2-f1 которая снимается с вторичной обмотки трансформатора и отфильтровывается фильтром НЧ.
Для создания колебаний в обмотках 1 и 2 мы затратили энергию Е1 и Е2, (Е1+Е2) но получили прибавку в виде дополнительной энергии которая снимается с обмотки 3 — Е3. По моим проведенным опытам нагрузка и даже короткое замыкание не влияла на общий потребляемый ток.
Идем дальше, почему идет прибавка.
магнитные волны в ферритовом сердечнике
В ферритовом сердечнике трансформатора при подаче тока на первичную обмотку происходит магнитная волна. Магнитная волна обусловлена инерцией переворота доменов феррита и направленна в две стороны от полюсов катушки. Скорость распространения магнитной волны зависит от проницаемости феррита, то есть от времени переворачивания доменов феррита. При гармонических колебаниях в объеме сердечника появляются рефракционные зоны.
При использовании двух частот происходит накладка магнитных волн, причем в случайном порядке (зависит от частот и периметра сердечника), при этом образуются области с «нулевым» насыщением и области с перенасыщением сердечника. Именно эти области создают новую магнитную волну (разносную). Энергия разносной волны будет зависеть от объема сердечника, то есть от объема перевернутых доменов феррита. Чем больше сердечник, тем больше энергии он даст.
Фонарики от «Акула» Мой вышеописанный опыт не дал прибавки выше 1 по причине неправильной конструкции. А именно частоты f1 и f2 имеют не большое отличие и бывают моменты когда сердечник уже насыщен и открывается другой ключ, это вызывает большие токи через ключи и соответственно низкий КПД. Немного другим путем пошел Акула — он создал два генератора один из них более низкочастотный, но кратный первому. Таким образом не происходит спонтанных лавинных токов через ключи как было в моем случае.
Главное условие частоты генераторов должны быть кратны — 3,7. Питание для работы генераторов поступает через диод D1 — снимается обратная эдс с низкочастотной катушки. Питание силовых ключей и светодиодов реализованно непосредственно через диодный мост с вторичной обмотки трансформатора.Еще более качественный вариант можно получить при согласовании фаз обоих генераторов. Как вариант можно использовать частотные делители на цифровых микросхемах или микроконтроллеры.
Информация взята от сюда http://realstrannik.ru/forum/48-temy-freeenergylt-antanasa/134845-akuly0083-fonariki.html?start=90
Итог Фонарик №3 от Романа оригинальное видео и т.д. далее описание других исследователь и т.д.
Фонарик от Деда

Верхний генератор на ТЛ494 – “трансформаторный”. Нижний генератор – “феррорезонансный”. Я бы иначе их поименовал. Нижний настраивает магнитострикционный резонанс в сердечнике. А верхний поддерживает амплитуду напряжения на выходе.
В течении видео верхний генератор не трогается вовсе. Все регулировки осуществляются только нижним. Причём частота нижнего гена почти ни на что не влияет в определённых пределах – от ультразвука до частоты порядка 3-5КГц. А вот крутилка по напряжению сильно влияет.
“Защиты по току” в этой схеме нет, т.к. с сопротивления, стоящего последовательно со светодиодами, нет никакой “сопли” на ТЛ494.
Странно только, что в предыдущем видео с этой платкой выход +5В был подключен туда же куда и “Крона”. Но ТЛ494 от 5В по идее не должна работать.


mikmur, спасибо. А то мне лень было на компутере рисовать. Я по схеме собрал, но пока безрезультатно. Ориентируюсь при настройке на ток потребления 30-40 мА от 9В. По отдельности каждый генератор так и потребляет. А вот вместе, без подключенной выходной обмотки, потребление пока не могу получить ниже 200 мА от 9В. Что-то тут не так в схеме. Бум ещё ковыряться.

здравствуйте дед – а как вы находили частоту феррорезонанса? Пока ещё не находил. думаю. Схема ещё сырая и неправильная. Неправильность в двух диодах, которые я нарисовал, идущими от стоков полевиков на плюс питания. Я их пока впаял на живушку. Скорее всего полярность диодов придётся сменить, т.к. на одном из них собран повышающий преобразователь из +5В в +12В. Второй диод похоже связан с запуском. У акулы плата от видео к видео немного видоизменяется, поэтому я пока ориентируюсь на предыдущую версию, там где по 4 светодиода последовательно. А здесь выложил уже следующую – где по 2 светодиода последовательно. Вот есть вариант от Константина. Так что пока не спешим.
Вроде чуток прояснилось. Один диод, который к стоку якобы был подключен в ВЧ генераторе, оказывается в воздухе висит, поэтому из схемы я его выкинул. Второй диод, как и следовало ожидать, остался на месте, но поменял своё назначение. Теперь он неотъемлемый элемент повышающего преобразователя на 12 вольт, собранного на НЧ генераторе. Только так я могу объяснить работу схемы от +5В БП.
Atmel
я вклинился в тему на середине . надо прослушать начало .. но поприсутсвовав на второй половине конфы я не понял как конкретно настраивать фонарик 30ватный . Что я понял так это то что надо узнать частоту резонанса феррита подавая меандр с генератора на первичку транса , а со вторички брать сигнал на ослик. Когда ослик вместо меандра покажет синус – ото и будет резонанс.
Далее нужно посмотреть сигнал осликом в первичке и вычислить длительность импульса.
следующим шагом нужно создать ситуацию когда генератор на ТL494 будет выдавать пачки импульсов со скважностью около двух (грубо говоря почти меандр), но длительность выдачи этих пачек будет равна длительности импульса резонанса. Вот тут про длительность выдачи пачек я не уверен что верно все понял.
Как этого добиться я до конца не понял. Услышал о изменении зазора в феррите, об подгонке емкости (если верно понял то емкости что между диодами). но это только догадки. Как резюме пока что нет понимания, что конкретно физически нужно изменять в схеме что бы оно заработало.
Генераторы Свободной Энергии – 2019. Пояснения и Схемы

Предлагаем ОБЗОР 2019 г. – пояснительных видео, схем и инструкций ряда готовых конструкций БТГ Свободной Энергии. Видео, Схемы и Инструкции, разъясняющие принцип работы БТГ – реально действующих образцов от А.Слободяна, В.Барана, В.Клёсова и др. авторов…

В ОБЗОРЕ представлены БТГ авторов:
- БТГ на постоянных магнитах Андрея Слободяна.
- БТГ – Механический усилитель мощности – Владимира Барана.
- БТГ “Вега” – Мотор-Генератор Адамса.
- Схема резонансного микро-БТГ для “Вечного Светодиода”.
- …
(Список будет пополняться по мере поступления наиболее достоверных схем и описаний работы – по готовым образцам БТГ различных типов и их авторов)
БТГ на постоянных магнитах Андрея Слободяна




Механический усилитель мощности – БТГ Владимира Барана (Львов, Украина)

Если под действием центробежной силы массивное инерционное тело вращаясь вокруг соответствующого центра вращения одновременно также и удаляется от него, то тогда массивное инерционное тело беззатратно увеличивает свою потенциальную энергию, которая и является для нас даром созданной механической энергией (свободной энергией. ), которую мы уже позже превращаем в полезную для нас кинетическую энергию. (принцип кувалды. ).
Подробное разъяснение принципа работы БТГ В.Барана:
Разъяснение на упрощенной модели:
Данное устройство содержит механизм в котором идет поочередная смена с закрытой системы, в которой действует один закон сохранения энергии, в открытую систему, в которой уже действует другой закон сохранения энергии (а вернее закон создания энергии). Поочередная смена с закрытой системы в открытую систему не нарушает закон сохранения энергии в целом. Принцип создания дополнительного крутящего момента на валу при неизменной скорости его вращения заключается во вращении массивного инерционного тела вокруг одной оси, которая в свою очередь вращается вокруг еще, как минимум одной, другой оси. Под действием центробежной силы массивное инерционное тело увеличивает радиус своего вращения вокруг первой оси, тем самым практически беззатратно увеличивает свою потенциальную энергию, которая является для нас дармовой энергией.
В частности, в один полупериод своего движения под действием центробежной силы массивное инерционное тело беззатратно приобретает дополнительную потенциальную энергию, тем самым по спиралевидной траектории увеличивает свой радиус вращения и уменьшает угловую скорость. В этот полупериод времени действует один закон сохранения энергии (а вернее закон создания энергии). Во второй полупериод своего движения будет уже действовать другой закон сохранения энергии, и наше массивное инерционное тело по спиралевидной траектории уже уменьшает свой радиус вращения и соответственно увеличивает угловую скорость, тем самым массивное инерционное тело превращает ранее беззатратно приобретенную потенциальную энергию в уже полезную кинетическую энергию, которая с помощью данного механизма через ременную (зубчатую, электромагнитную и т.д.) передачу будет увеличивать крутящий момент ведущего вала электродвигателя (электрогенератора и т.д.).
В общем случае закон сохранения энергии у нас не нарушается. Проблема официальной, в настоящее время, физики в том, что они рассматривают данную траекторию движения массивного инерционного тела как единую закрытую систему. Хотя это не так. Только в один полупериод своего движения, когда массивное инерционное тело приближается к основному центру вращения, система является закрытой. В другой полупериод своего движения, когда массивное инерционное тело удаляется от основного центра вращения, массивное инерционное тело условно «отключёно» от основного центра вращения и отдаляется от него под действием центробежной силы, а потому в этот период времени система не является закрытой, а является открытой, а поэтому действует другой закон сохранения энергии (а вернее закон создания энергии). Размер полученного дополнительного момента на ведущем вале электродвигателя (электрогенератора и т.д.) будет зависеть от длины и количества ламелей, скорости их вращения вокруг своей оси, а также от массы массивного инерционного тела.
Владимир Баран, Республика Украина, 14.08.2018 (лето 7526)
Патент на русском языке: Часть 1 + Часть 2
Сайт Компании В.Барана “Svarog Free Energy” – см. ЗДЕСЬ.
БТГ ВЕГА (Мотор-Генератор Адамса) – Схема и параметры

Принцип работы электрогенератора ВЕГА
Принцип работы электрогенератора ВЕГА заключается в использовании гибридной системы, которая конвертирует кинетическую и электромагнитную энергию в высокую пульсацию тока, другими словами, преобразует кинетическую и электромагнитную энергии в высокотоковые импульсы. В работе используется бесщеточный и безредукторный многополюсный генератор прямого вращения. В создании генераторов ВЕГА используют генераторы от 1 до 5 кВт с наружным ротором, то есть вращается само тело генератора. Корпус генератора изготавливается таким образом, чтобы защитить все узлы и механизмы от пагубного воздействия внешней среды. Таким образом, пыль, влага, соль и химические соединения никак не влияют на устройство, тем самым обеспечивая высокий уровень надежности устройства.По наружному диаметру на ротор генератора механическим способом фиксируются магниты NdFeB, напряженность поля которых подбирается индивидуально, в зависимости от модели и скорости вращения генератора, при которой развивается инерционность движения маховика.
В качестве регенеративной системы вращения ротора используется модуль ускорительных электромагнитных катушек 8 Ом. Время открытия фиксировано и равно 1,8 градуса, при этом величина не зависит от частоты вращения ротора. “СEMF” (counter electro magnetic force) сила, используемая для регенерации импульсной амплитуды силой 350 В. Эффективность регенерации при этом достигается порядка 300%. Синхронный генератор, у которого N-полюс магнита обращен наружу, обеспечивает непрерывное вращение, контролируемое толчковым воздействием комплекта ускоряющих электромагнитных катушек, имеющих особую геометрическую форму. Высоковольтные отрицательные пики напряжения на собирающих катушках транспортируют энергию в батареи для обеспечения их постоянного вращения. Катушки, при этом, выполняют роль ветроколеса.Вырабатываемый генератором трехфазный ток направляется в контроллер, где преобразованная энергия выдается в виде перемежающихся высокотоковых импульсов для зарядки аккумуляторных батарей инвертора.
Конструкция движителя: 12 секций спаренных катушек , в секции одна толкательная. другая собирательная (генераторная по Адамсу). Внутри 20 полюсный синхронный генератор вертикального типа с выходными тремя фазами 380В., максимальной мощностью при 250 об/мин 1 кВт. На корпусе маховика генератора закрепленны шесть штанг с магнитами которые формируют 6 лопостей ротора движителя.
Интервал импульса в ВЕГЕ =1,8 градуса,
всего 21,6 градуса, на все катушки(12), т.е. 10,8 градуса “одномоментно”
(6 полюсов и 6 катушек).
А горизонт 360 градусов, между включениями импульса 60 градусов,
т.е. скважность импульса 3 (100).
Система раскручивает генератор с интегрированным маховиком.
Это позволило раскрутить систему и снимать выходную мощность на заряд АКБ
это 150 Ватт за секунду, без внешних источников энергии.
150 Ватт*сек * 60 сек= 9 000 Ватт*сек
9000 Ватт*сек * 60 мин = (0,54 кВт*ч)
540 000 Ватт*сек* 24 часа =12 960 000 Ватт*сек (3,6 квт*ч)
12,96 кВт (3,6 кВт*ч) зарядной энергии за сутки – при этом внешних затрат нет.
150 Ватт *с по отношению к 1 кВт*с это практически холостой ход.

Видео тестирования БТГ “Вега”
Подробнее о схемах и принципах работы БТГ Вега см. ЗДЕСЬ.
Схема резонансного микро-БТГ для “Вечного Светодиода”.

Свечение светодиода без батареек. Пояснительное Видео к Схеме:
Свечение светодиода без батареек. Тестирование схемы и результаты эксперимента за неделю:
ВНИМАНИЕ: Предыдущий ОБЗОР БТГ и их схем см. ЗДЕСЬ – Генераторы Свободной Энергии – 2017. Инструкции и Схемы – https://m >
ВНИМАНИЕ: по мере поступления наиболее достоверных схем и описаний работы по готовым образцам БТГ различных типов и их авторов – Список будет постепенно дополняться.
Не пропустите новинки!

ДОПОЛНИТЕЛЬНАЯ ИНФОРМАЦИЯ:
Генераторы Свободной Энергии – 2017. Инструкции и Схемы – https://m >
Свободная Энергия и Без-Топливные Генераторы: ОБЗОР готовых образцов – https://m >
Пришло время освобождаться от пут энергетических монополистов. Хватит платить непомерные тарифы за свет и тепло. Выбираем БТГ по своему вкусу и надобностям.
Генераторы Свободной Энергии- 2019. Пояснения и Схемы – https://m >
Предлагаем ОБЗОР 2019 г. – пояснительных видео, схем и инструкций ряда готовых конструкций БТГ Свободной Энергии. Видео, Схемы, Инструкции…
КАТАЛОГ Сайтов и Форумов по Свободной Энергии и Технологиям Нового Мира – http://m >
Нау-Тех Инвест-Пул: ОБРАЩЕНИЕ – ДЕЛОВОЕ ПРЕДЛОЖЕНИЕ к изобретателям, инвесторам и производственникам – http://m >
Сегодня наблюдается удивительная картина: авторы различных прорывных изобретений, так нужных обществу, ищут тех, кто имеет средства для внедрения их идей и разработок. А те, кто их имеет, ищут реальные разработки. На фоне этого, мы предлагаем создать Общий Пул = Изобретателей + Инвесторов + Производственников…
Черниговская Нау-Тех КБ «Наследие» ПРЕДЛАГАЕТ СОТРУДНИЧЕСТВО – http://m >
Международная ПРОГРАММА «Инновационные Центры Развития Общества» – http://m >
ОСНОВНАЯ ЦЕЛЬ и ЗАДАЧА ПРОГРАММЫ: Создать оптимальные юридические и практические условия для самореализации потенциала любого человека и всего Общества в целом – путем реализации лучших инновационных достижений человечества во всех сферах жизнедеятельности…
Презентация Программы ИЦРО (Инновационные Центры Развития Общества) на Инвест-Форуме (ВИДЕО) – Чернигов. 24.11.06 – https://m >
Презентация Программы «Инновационные Центры Развития Общества» на Черниговском Международном Инновационном Форуме в ноябре 2006 г. Среди участников – Е.Акимов, и др. ученые и изобретатели…
Проект АО «Свободная Энергия». Стань акционером своего Будущего. Бери энергию в свои руки! – http://m >
Фролов А.В., ученый-практик: “Создается новое акционерное общество для коммерциализации технологий получения электроэнергии без использования ветра и солнца. Особенность Проекта в том, что акции акционеров будут обеспечены недвижимостью в Туле. Инвестируйте в свободную энергию!”











